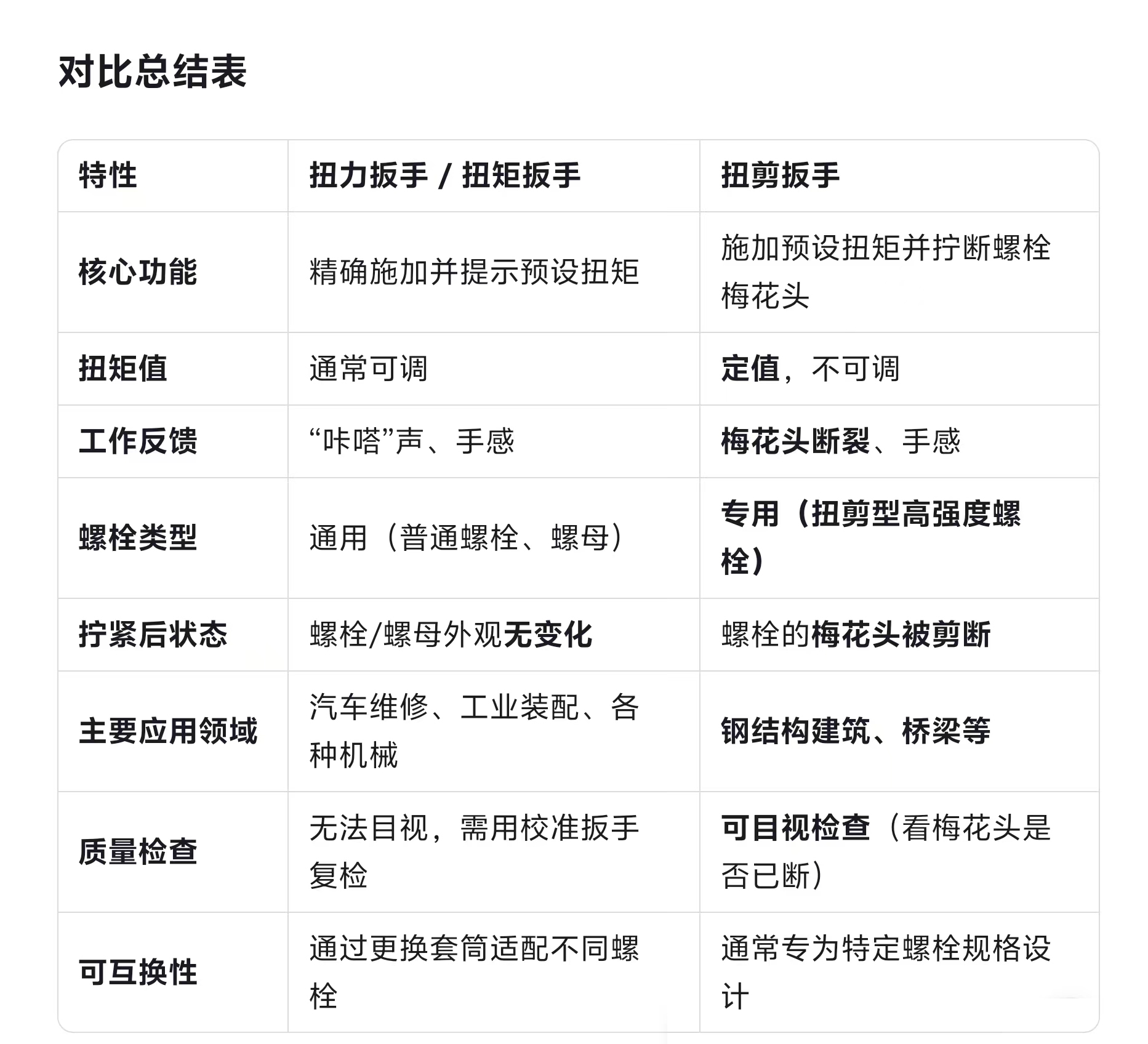
简单来说,它们的核心区别在于:
· 扭力扳手(扭矩扳手):设定并显示扭矩值,拧到设定值后会发出提示(如“咔嗒”声),螺栓状态不变。
· 扭剪扳手:一种特殊的定值扭矩扳手,将扭矩控制与施工可视化结合,拧紧后螺栓的梅花头会断掉。
下面进行详细对比说明:
1. 扭力扳手 / 扭矩扳手
这两个名称通常指同一种工具,只是叫法不同。“扭矩扳手”是更专业的术语。
· 工作原理:使用者预先设定一个需要的扭矩值(如100 N·m)。当扳手在拧紧过程中达到该设定扭矩时,内部机构会触发,产生明显的“咔嗒”声和手感反馈,提示立即停止施力。
· 关键特征:
· 扭矩可调:可以设定不同的扭矩值,一扳手多用。
· 有反馈信号:声觉/触觉信号提示到达扭矩。
· 螺栓状态:拧紧后,螺栓和螺母本身外观无变化。
· 主要用途:广泛应用于需要精确控制扭矩但又无需特殊标记的场合。如汽车维修(轮胎、缸盖)、机械设备安装、航空航天等。事后无法直接目视检查扭矩是否合格,需要依靠扳手本身的精度和操作者的规范性。
· 常见类型:预置式(咔嗒式)、数显式、表盘式。
2. 扭剪扳手
这是高强度螺栓专用的紧固工具,是扭矩扳手的一个特殊分支。
· 工作原理:它专用于拧紧扭剪型高强度螺栓。这种螺栓的尾部有一个“梅花头”。扳手的内套筒拧螺母,外套筒反作用力卡住梅花头。当施加的扭矩达到预设值时,螺栓尾部的梅花头会被精确地剪断拧断。
· 关键特征:
· 扭矩定值:通常是定值(不可调),专为某一规格螺栓设计。
· 终点明确:梅花头剪断的瞬间,扭矩立即释放,操作者非常容易判断。
· 螺栓状态:拧紧后,螺栓的梅花头会断掉,这是其最显著的外观特征。
· 主要用途:几乎专门用于钢结构工程(如建筑钢梁、桥梁、电站)中扭剪型高强度螺栓的终拧紧固。其最大优点是提供了直观、确凿的施工证据——只要看到梅花头断了,就证明这颗螺栓已经施加了正确的扭矩。这极大地便利了质量检查。
---

简单比喻
· 扭力扳手 像一把可调音量的耳机,音量调到设定值(扭矩)时会提醒你,但别人看不出你听的是什么音量。
· 扭剪扳手 像一张一次性门票,通过检票口(拧紧)时,副券会被撕掉(梅花头断掉),检票员一眼就能看出你已经用过票了。
总结:选择哪一款,取决于您要拧的螺栓类型和施工要求。 如果是普通紧固,用可调的扭力扳手;如果是钢结构施工,用的是扭剪型螺栓,就必须使用扭剪扳手。